Образцы приборов SolidGaN производства компании Innoscience в наличии на складе в Москве
Группа компаний «Симметрон» активно работает над расширением своего ассортимента дискретных полупроводников для силовой электроники, в том числе расширяя портфолио передовых приборов на основе GaN. В частности, это линейка приборов SolidGaN производства компании Innoscience.
Интегрированные SolidGaN-приборы компании Innoscience
Innoscience — крупный производитель силовых GaN-on-Si приборов. Конструкция p-GaN-транзисторов с контактами Шоттки, работающих в режиме обогащения (e-mode), была оптимизирована для повышения их надёжности и обеспечения высокого процента выхода годных изделий. Для этого используется собственное (запатентованное) конструктивное решение, заключающееся в создании слоя с увеличенным механическим напряжением над стеком затвора, чтобы повысить плотность двумерного электронного газа в областях доступа и, как следствие, снизить сопротивление в открытом состоянии (RDS(on)). Динамическое сопротивление RDS(on) является проблемой в приборах GaN HEMT из-за эффектов захвата зарядов. Компания Innoscience оптимизировала технологические операции, в том числе эпитаксию, что позволило минимизировать этот дрейф в условиях эксплуатации, включая изменение температуры и напряжения смещения.
Innoscience выпускает e-mode HEMT на напряжения от 30 до 700 В. В 2023 году началось производство первого SolidGaN-прибора — ISG3201. Это полумост на 100 В, 3.2 мОм с встроенным драйвером. С тех пор портфолио SolidGaN пополнилось ещё несколькими приборами. Сюда входят GaN HEMT, в которые интегрированы элементы защиты прибора и схемы, упрощающие управление затвором. В серию приборов ISQ610x в QFN-корпусах входят устройства с максимальным током стока (ID,max) в диапазоне от 4 до 12 А и максимальным напряжением сток—исток (VDS,max) 700 В. Серия ISG613x выпускается в трёхвыводных корпусах TO220F. Далее идут также 700-В приборы в популярных корпусах TO247-4L (для монтажа в отверстия), рассчитанные на более высокие токи. Это приборы ISG6121 (22 , 23, 24)TD, у которых ток стока (ID,max) находится в диапазоне от 35 до 86 А.
В августе 2025 года компания Innoscience пополнила ассортимент SolidGaN-приборов транзисторами ISG6123TA, ISG6123TP, ISG6124TA и ISG6124TP. Это приборы в корпусах для поверхностного монтажа: в обозначении суффикс TA означает корпус TOLL, суффикс TP — корпус TOLT.
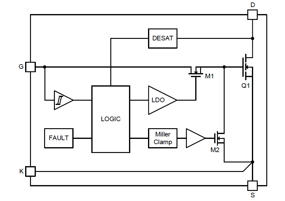
Базовая функциональная блок-схема SolidGaN-приборов серии ISG612x.
Ключевые особенности
· Транзисторы рассчитаны на максимальное (непрерывное) напряжение VDS, равное 700 В, и неповторяющееся переходное импульсное напряжение 800 В (время < 200 мкс). При 25°C приборы ISG6123 обладают следующими параметрами: RDS(on) = 42 мОм и ID,max = 46 А (непрерывный). Параметры ISG6124: RDS(on) = 59 мОм и ID,max = 35 А.
· Ограничение напряжения затвора. Пороговые напряжения на затворе GaN HEMT, работающих в режиме обогащения (e-mode), обычно находятся в диапазоне 1.0…1.8 В. Чтобы не было проблем с надёжностью, требуется тщательно следить за тем, чтобы управляющее напряжение затвор—исток (VGS) не превышало 6 или 7 В. Подключение ограничивающего устройства с линейным стабилизатором (LDO) и схемой управления между внутренним затвором HEMT и внешним затворным выводом позволяет снять эти ограничения на драйвер. Приборы ISG612x рассчитаны на постоянное напряжение VGS в диапазоне от 0.6 до 27 В. Рекомендуемые напряжения VGS(on) — 10…24 В, VGS(off) — от –0.3 до +0.3 В. Таким образом, с данными SolidGaN-приборами можно использовать стандартные драйверы для силовых кремниевых транзисторов.
· Защита от короткого замыкания. Для защиты силовых транзисторов от перегрузки по току часто используется схема, обнаруживающая выход транзисторов из насыщения (desaturation, desat). Короткое замыкание в нагрузке может возникнуть по многим причинам, например из-за сквозного тока в инверторе или нарушения межобмоточной изоляции в электродвигателе. В этих условиях через прибор протекает большой ток IDS при высоком VDS, и быстрый рост температуры может привести к выходу устройства из строя. Из-за внутренних ограничений время, в течение которого транзистор может противостоять току короткого замыкания, у GaN HEMT с горизонтальной структурой обычно существенно меньше, чем у кремниевых или SiC силовых приборов. По этой причине быстрое обнаружение короткого замыкания жизненно важно во многих случаях. В SolidGaN-приборах реализовано поцикловое детектирование условий выхода из насыщения через мониторинг напряжения VDS в открытом состоянии. Для предотвращения ложных срабатываний схема неактивна в течение 300 нс (blanking time) во время включения транзистора (при переходе из закрытого состояния в открытое). На рис. 2 приведены временные диаграммы напряжений при коротком замыкании. В данных приборах напряжение выхода из насыщения установлено на уровне 7.3 В, при превышении этого уровня срабатывает защита и отключает GaN-транзистор.
Рис. 2. Временные диаграммы напряжений в SolidGaN-приборах серии ISG612x при срабатывании защиты от короткого замыкания
DESAT Protection – Защита при выходе из насыщения
· Подавление эффекта Миллера. Приборы ISG612x оснащены схемой подавления эффекта Миллера за счёт сильного (тип. значение 0.5 Ом) шунтирования затвора, чтобы минимизировать риск отпирания транзистора при высоких значениях dVDS/dt во время переходных процессов. Приборы могут выдерживать скорости нарастания напряжения dVDS/dt до 100 В/нс. Подавление эффекта Миллера снимает необходимость подачи отрицательного напряжения на затвор при запирании транзистора.
· Защита от перегрева. Встроенный датчик температуры инициирует выключение транзистора, если температура достигает +160°C.
· Защита от пониженного напряжения управления затвором (UVLO — undervoltage lockout). Поцикловая защита от пониженного напряжения срабатывает при номинальном пороговом уровне 8.7 В. Это решение гарантирует, что транзистор будет открываться при надлежащем напряжении на затворе VGS(on), и позволяет обнаруживать потенциальные проблемы во внешнем драйвере.
· Настраиваемая скорость нарастания напряжения. Внешние резисторы в цепи затвора и диод между выходом драйвера и выводом G (затвор) корпуса SolidGaN-приборов дают возможность оптимизировать скорости нарастания напряжения, позволяя найти компромисс между эффективностью конечного устройства, уровнем генерируемого электромагнитного излучения и т.п.
· Данные приборы поставляются также в корпусах TOLT, особенностью которых является низкое сопротивление теплопередачи, по показателю схожее с сопротивлением у корпусов TO-247.
Компанией Innoscience разработана демонстрационная плата двунаправленного безмостового двухтактного PFC-преобразователя, рассчитанная на 4 кВт. Плата INNDAD4K0B1 построена на четырёх транзисторах ISG6121TD которые переключаются на частоте 65 кГц. Максимальная эффективность в конфигурации AC/DC-преобразователя (на входе переменное напряжение 200…265 В, на выходе постоянное напряжение 390 В, выходной ток 10 А) при половинной нагрузке составила 99.03%. В конфигурации инвертора (на входе постоянное напряжение 375…425 В, на выходе переменное напряжение 230 В/18 А) при половинной нагрузке была получена максимальная эффективность 98.95%.
Техподдержка и заказ образцов: power@symmetron.ru
Производители
| Код товара производителя | Производитель | Описание | Наличие | Цена от | |
|---|---|---|---|---|---|
| ISG6121TD | innoscience | ISG6121TD innoscience, Нитрид-галлиевые (GaN) транзисторы, Vds: 700 В; I к.макс.: 54 А | В наличии | ||
|
Нитрид-галлиевые (GaN) транзисторы
ISG6121TD innoscience
Полная карточка товара
ISG6121TD innoscience, Нитрид-галлиевые (GaN) транзисторы, Vds: 700 В; I к.макс.: 54 А
Добавить в избранное
В наличии 18 Штук
30 Штук в Россыпи
|
|||||
| ISG6122TD | innoscience | ISG6122TD innoscience, Нитрид-галлиевые (GaN) транзисторы, Vds: 700 В; I к.макс.: 40 А | В наличии | ||
|
Нитрид-галлиевые (GaN) транзисторы
ISG6122TD innoscience
Полная карточка товара
ISG6122TD innoscience, Нитрид-галлиевые (GaN) транзисторы, Vds: 700 В; I к.макс.: 40 А
Добавить в избранное
В наличии 17 Штук
15 Штук в Россыпи
|
|||||
